经县委批准,十五届县委第九轮巡察对县人大办、县政协办、县委社工部3家单位开展常规巡察,对县民政局、县建设局、县水利局、县文旅体局、县综合执法局5家单位开展巡察“回头看”。本轮巡察分批次开展进驻,截至11月5日,4个县委巡察组已完成首批进驻。
进驻后,各县委巡察组召开进驻动员会议,县委巡察工作领导小组成员在进驻动员会上传达了省委、市委、县委巡视巡察工作会议精神并就高质量完成十五届县委第九轮巡察工作提出明确要求。各县委巡察组组长向被巡察党组织通报了巡察工作任务和具体安排。各被巡察党组织主要负责人主持会议并作表态讲话。
根据巡视巡察工作部署要求,各县委巡察组坚持以习近平新时代中国特色社会主义思想为指导,深学细悟习近平总书记关于巡视工作重要论述,认真贯彻落实《中国共产党巡视工作条例》,牢牢把握巡察工作正确政治方向,紧扣“两个维护”,按照“四个聚焦”要求,紧贴被巡察单位实际开展巡察工作,切实把“监督之力”转化为“发展之效”。
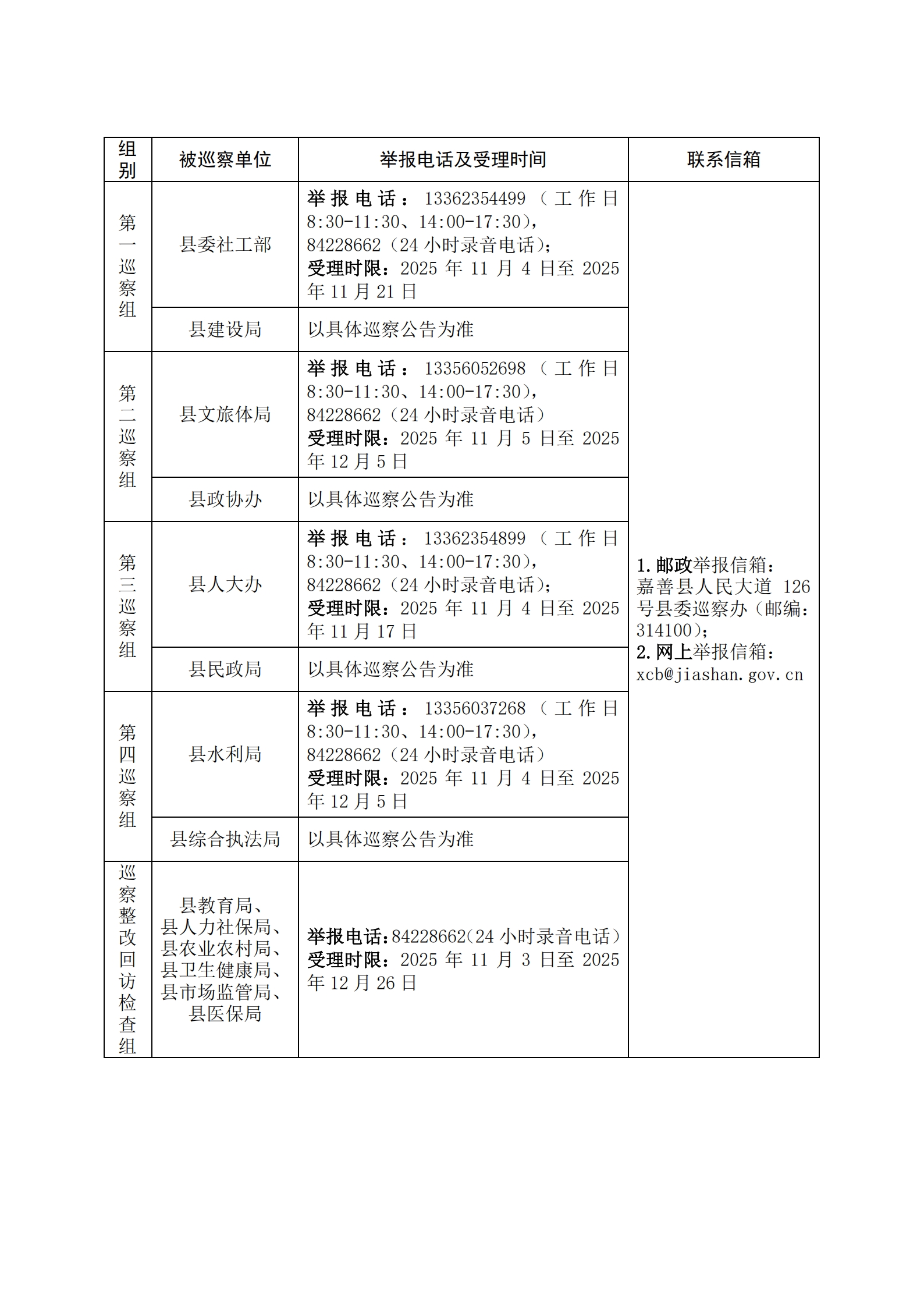
据悉,各县委巡察组将在巡察期间设立专门举报电话和电子邮箱,主要受理反映被巡察党组织领导班子及其成员、下一级党组织班子主要负责人和重要岗位干部问题的来信来电来访,重点是关于违反政治纪律、组织纪律、廉洁纪律、群众纪律、工作纪律和生活纪律等方面的举报和反映。
另外,本轮巡察期间同步组建巡察整改回访检查组,对县教育局、县人力社保局、县农业农村局、县卫生健康局、县市场监管局、县医保局6家单位落实巡察整改情况开展回访检查。
现将各县委巡察组受理举报和反映问题的方式公告如下:
