26名合格竞买人报价、172轮激烈角逐、高达91.06%的溢价率……嘉兴产权公司承接的首宗项目—嘉兴市联合污水管网有限责任公司废旧设备物资公开处置,在“浙交汇”平台以537.13万元顺利完成交易。
“我们从报名、递交申请材料、缴纳保证金,到完成交易,都是通过电子交易系统在线办理的,整个交易过程公开、公平、公正,在短短15天时间就完成了交易,这对我们企业来说,既方便高效,又公开透明,着实解决了我们企业产权交易方面的后顾之忧。”嘉兴市联合污水管网有限责任公司项目负责人开心地说道。
原来,为推进国有资产阳光交易,市国投公司所属嘉兴产权公司积极落实全省数字化改革部署,搭建了嘉兴市统一的国有资产交易数字化平台,努力实现国有资产交易公开、公平、公正。

嘉兴产权公司,可以说是为了国有资产阳光交易而生。成立之初,公司就将阳光交易的机制建设作为企业立身之本、行为之始。根据《企业国有资产交易监督管理办法》《全省国有资产交易数字化平台整合提升实施方案》等规定,公司先后出台了《线下服务机构选择办法》《委托服务业务管理办法》《员工廉洁从业若干规定》等系列制度,通过制度先行,规范交易行为,防范廉洁风险。
在公司运行过程中,嘉兴产权公司认真落实市国投公司纪委提出的构筑“政治清明、权力清廉、人员清正、文化清新”的“四清”清廉目标,把“清”和“廉”的要求绘入公司发展蓝图、融入业务管理。严格执行第一议题制度,强化政治理论学习,常态化学习产权交易法律法规及党纪法规,以“扣好清廉建设的第一粒扣子”为主题,开展新员工入职培训、观看警示教育片、参观廉政教育基地等系列活动,提升员工廉洁意识,筑牢拒腐防变思想防线。

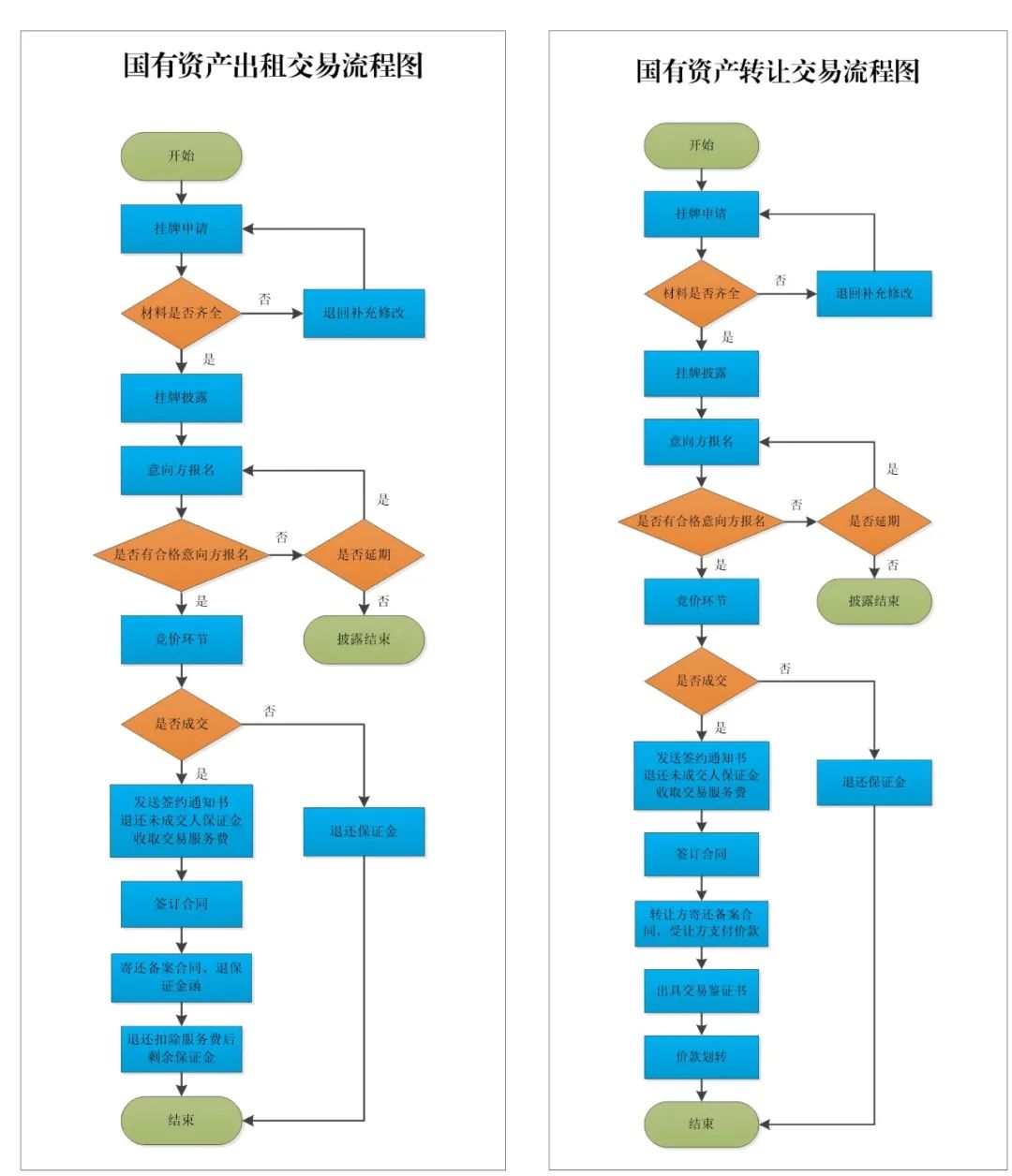
市国投公司所属嘉兴产权公司深度融入数字化改革大局,不断丰富“数字赋能”载体,将清廉建设贯穿到公司经营的各个环节,全力推进公司业务数字化和在线化管控,开启国企现代化监管新路径。从信息披露、报名登记、竞价撮合、资金结算到最后交易鉴证等全流程、全线上的电子化交易,“只要符合资格条件者都可参与”的便民红利,打破了传统资产处置上区域及时间的限制,提升了国有资产交易的透明度和知晓度。
为了做优做好嘉兴产权交易平台,今年初以来,嘉兴产权公司组织开展以“走进企业,面对面服务”为主题的国资交易业务专题培训,实现市属国企全覆盖,同时,积极对接市属国企、各县(市、区)国有企业,谈及项目200余宗。截至目前,嘉兴产权公司挂牌139宗,顺利成交97宗,最高溢价率1210%,溢价项目平均溢价率107.29%,整体成交项目平均溢价率32.08%,10月荣登“浙交汇”产权成交率TOP1。

为进一步深化改革、创新机制、强化监管,实现国有资产交易平台整合共享,嘉兴产权公司还积极打造核心业务数字化、保障监督范围全域化、预警分析智能化、监督防控体系化的国有资产“阳光交易”模块,该模块可实现在一块显示屏上,进入平台的产权交易情况一目了然。同时,数据之间的碰撞,带来的预警信息可为监督提供有效依据和支撑。下一步,市国投公司还将依托产权交易平台,开发公权力大数据监督应用场景,将数字化改革与监督管理改革同步推进,努力交出国资监管创新答卷。
“市国投公司还将以‘数字赋廉’为抓手,逐步构建起覆盖公司人、财、事、权的透明监督网,并推动以清廉国企建设为驱动的企业经营模式管理创新。”市国投公司纪委负责人表示。