经县委批准,十五届县委第七轮巡察对县委政法委、县公安局党委、开发区(惠民街道)所属17个村(社区)党组织、姚庄镇所属23个村(社区)党组织、魏塘街道所属11个城市社区党组织、西塘镇所属6个城镇社区党组织开展常规巡察。同时,根据省、市政法领域巡视巡察上下联动部署安排,对县法院党组、县检察院党组开展交叉巡察。截至9月20日,4个巡察组已全部完成进驻。
各巡察组分别召开了进驻动员会议,县委巡察工作领导小组成员出席相关动员会议,传达省、市、县巡视巡察工作会议精神,对配合巡察、加强整改等提出明确要求,巡察组组长向被巡察党组织通报了巡察工作任务和具体安排,被巡察党组织主要负责人主持会议并作表态讲话。
根据巡视巡察工作有关部署要求,各巡察组坚持以习近平新时代中国特色社会主义思想为指导,深入学习贯彻党的二十届三中全会精神和新修订的《中国共产党巡视工作条例》,认真领悟习近平总书记关于巡视工作重要论述和上级关于巡视巡察工作的新部署新要求,深入开展政治监督,精准研判分析,推动解决实际问题,切实督促被巡察党组织坚定不移做“两个确立”忠诚拥护者、“两个维护”示范引领者。
此次巡察将紧盯被巡察单位职能责任,紧盯关键少数特别是“一把手”,紧盯人民群众反映强烈的突出问题开展监督,重点聚焦党中央决策部署在基层落实情况,聚焦全面从严治党及群众身边不正之风和腐败问题,聚焦基层党组织和党员队伍建设情况,聚焦巡视巡察、审计等发现问题整改落实和成果运用情况,切实发挥巡察的政治监督和政治导向作用,为我县“双示范”建设提供坚强政治保障。
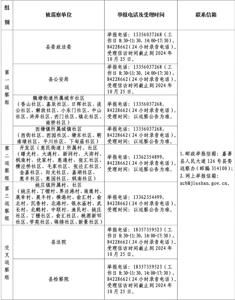
据悉,各巡察组将在被巡察单位工作期间设立专门举报电话和电子邮箱,主要受理反映被巡察单位领导班子及其成员、下一级党组织领导班子主要负责人和重要岗位领导干部问题的来信来电来访,重点是关于违反政治纪律、组织纪律、廉洁纪律、群众纪律、工作纪律和生活纪律等方面的举报和反映,或提出意见建议。
现将各巡察组受理举报和反映问题的方式公告如下:
